Design for the social

Smartphone app
Overview

We are a non-profit UX research group.
Our goal is to help people with technology. When we started thinking we had no idea how this would end. This is the proccess of how the Food Bank app was born.

Role Product Designer

User Research | UX Design | Interaction design | Facilitator | Prototyping | User testing

June 2020 - August 2020
The roadmap

We first had to define our user. Who is him / she?

  1. Who is him / she?
  2. What are his / her needs?
  3. What does he / she fear?
  4. What is his / her situation?
  5. How can we help him / her?

The first idea

We needed to focus on one of her needs

Our first thought was to help Eva getting free clothes for her and her daughters. We started developing the idea of creating a non-profitable app where big clothing shops would donate valuable tickets in exchange of clothes for people in need.

Testing the idea

We luckily tested this idea soon with people with similar needs than Eva. The testing results told us a clear response: would get free food rather than clothing.

Hearing our users

After listing to what our users say, we changed our focus and start working on the idea of helping Eva getting free food.

For that, first we found out how do people with no incomes get food. The Food Bank came to our mind.

How does the food bank work?

DistributingThey get and distribute food between beneficient entities that asist and take a direct care of people in a situation of need.

Donations Everyone can make a donation to the Food Bank: money, food but also places to distribute this food and local volunteers.

Families The Bank Food provides a determined amount of food per family, and the content is mostly always the same.

The technology

With this information, we searched if people like Eva are in touch with technology. Polls say that it doesn’t matter how much money a family receives: there is at least one smartphone in the house and they are also connected to Internet and Social networks.

We can use a smartphone to continue developing our idea!

Defining the concept

Designing the Food Bank’s app was now our idea. But we needed to get deeper into who else could be involved.

Spanish supermarkets throw away 385K kg of food per year. We needed to use this in benefit of Eva and families like hers. So, appart from the Bank Food donations, we would search for associated supermarkets that would register the food they want to donate every week.

The benefits

Access to non perishable food (yogurts, cheese, fresh, vegetables, fish and meat)

Eva would know what food she will receive each week, so she can manage and structure the meals of the week

To dignify how Eva gets food: she would do the qeue just as a regular shopper

We would reduce the amount of food wasted by supermarkets

The MVP process

Test fast, fail better

With this paradigm on our minds, we wanted to start designing as soon as possible to test the product on Eva’s profile.

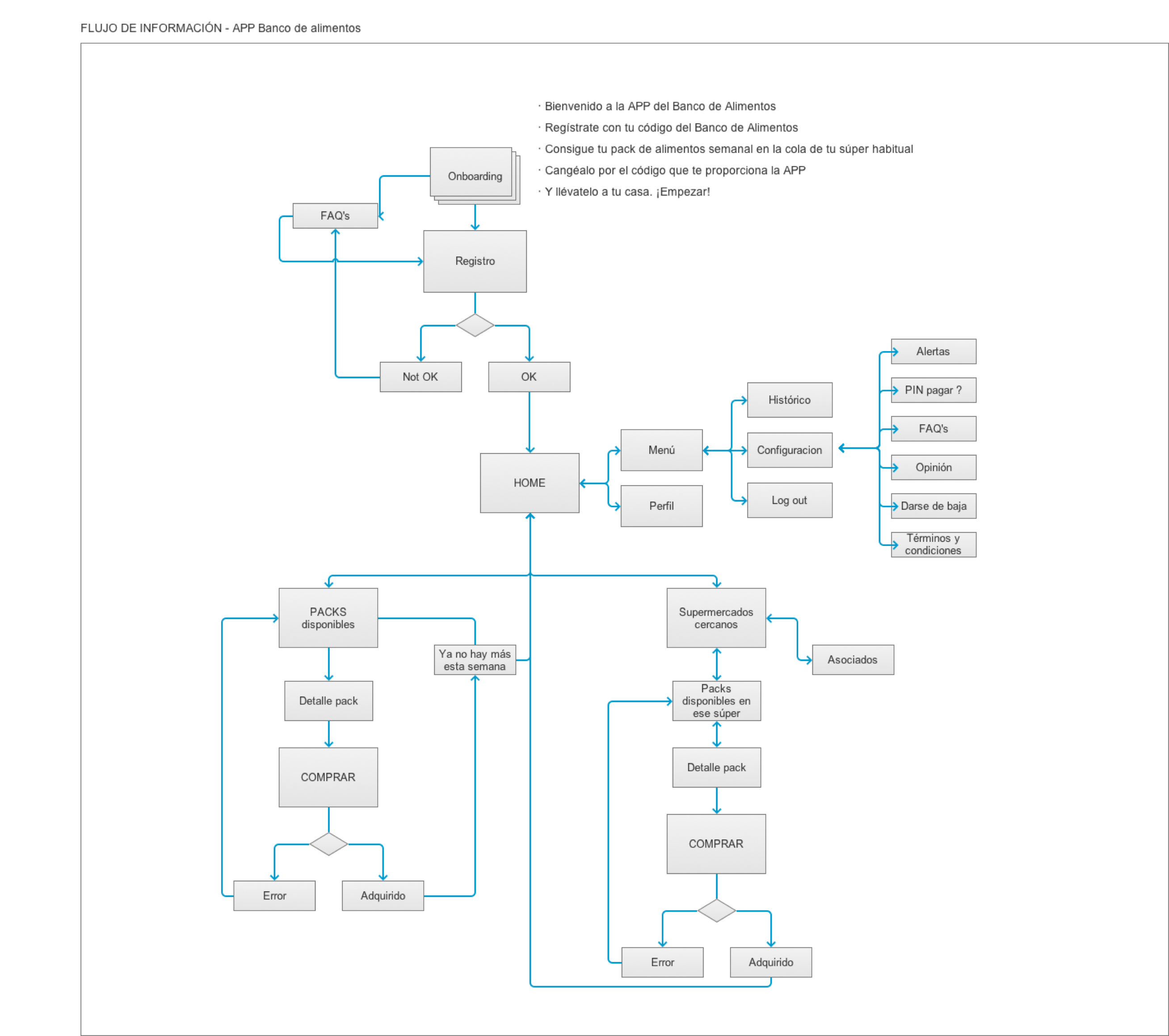
The flow chart

Tools used

We first analized the information architecture of the app to start drawing the different screens:

Wireframing

Tools used

We wanted to validate as soon as possible our idea so we sketched the first designs, first on paper and then on Axure to prepare the prototype on Invision:

Testing the wireframes

Tools used

We wanted to validate as soon as possible our idea so we sketched the first designs, first on paper and then on Axure to prepare the prototype on Invision:

The final product

We studied the identity of the Food Bank and transformed it in a simple visual interface.

Conclusions

Designing the Food Bank app was a great experience. Although the project is now paused, we are willing to talk with the Food Bank administrators and to make this product a reality for people like Eva.

More case studies

This case study

Design for the social

As a non-profit UX research group, the aim was to help people with technology.

Next case study

Minimizing user registration pains

A SaaS project to open the registration process to any interest mantaining business requirements without the need of an invitation.

READ NEXT CASE STUDY arrow pointing right